自注意力和Transformer

参考链接:

[1] 邱锡鹏:神经网络与深度学习

[2] Jay Alammar:Illustrated Transformer

[3] 深度学习-图解Transformer(变形金刚)

[4] 详解Transformer

自注意力

在讲述Transformer之前,首先介绍Self-Attention模型。

传统的RNN虽然理论上可以建立输入信息的长距离依赖关系,但是由于信息传递的容量和梯度消失的问题,实际上只能建立短距离(局部)依赖关系。为了建立输入序列之间的长距离依赖关系,并利用注意力机制来“动态”地生成不同连接的权重,诞生了自注意力模型(Self-Attention Model)

自注意力模型采用查询-键-值(Query-Key-Value,QKV)模式,计算过程如下图,红色字母表示维度:

计算过程:

  • 输入序列 \boldsymbol{X}=[\boldsymbol{x}_1,\ldots,\boldsymbol{x}_N]\in \mathbb{R}^{D_x \times N}

  • 生成三个向量序列:

    其中, \boldsymbol{W}_q \in \mathbb{R}^{D_k \times D_x} \boldsymbol{W}_k \in \mathbb{R}^{D_k \times D_x} \boldsymbol{W}_v \in \mathbb{R}^{D_v \times D_x} 分别为线性映射的参数矩阵, \boldsymbol{Q}=[\boldsymbol{q}_1,\ldots,\boldsymbol{q}_N] \boldsymbol{K}=[\boldsymbol{k}_1,\ldots,\boldsymbol{k}_N] \boldsymbol{V}=[\boldsymbol{v}_1,\ldots,\boldsymbol{v}_N] 分别是由查询向量键向量值向量构成的矩阵。

    注意:Self-Attention中通常使用点积来计算注意力打分,这里的查询向量Q和键向量K的维度是相同的。

  • 最终的输出序列是 \boldsymbol{H}=[\boldsymbol{h}_1,\ldots,\boldsymbol{h}_N]\in \mathbb{R}^{D_v \times N} ,其中的输出向量 \boldsymbol{h}_n 使用键值对计算方法计算:

    其中 n,j\in[1,N] 为输出和输入向量序列的位置, \alpha_{nj} 表示第 n 个输出关注到第 j 个输入的权重。

  • 如果使用缩放点积来作为打分函数的话,输出向量序列可以简写为:

公式(5)的写法中,softmax函数按行进行归一化,即每一行进行归一化,归一化方法根据公式的写法决定。

自注意力模型可以作为神经网络的一层来使用,既可以用来替换卷积层和循环层,也可以和它们一起交替使用。

由于自注意力模型的权重 \alpha_{ij} 只依赖于 q_i k_j 的相关性,忽略了输入信息的位置信息,因此单独使用时,一般需要加入位置编码信息进行修正,Transformer中就是这么做的。

多头自注意力

多头自注意力(Multi-Head Self-Attention)在多个不同的投影空间中捕捉不同的交互信息。假设在M个投影空间中分别应用自注意力模型,则:

其中, \boldsymbol{W}_o \in \mathbb{R}^{D_v \times Md_v} \boldsymbol{W}_q^m \in \mathbb{R}^{D_k \times D_h} \boldsymbol{W}_k^m \in \mathbb{R}^{D_k \times D_h} \boldsymbol{W}_v^m \in \mathbb{R}^{D_v \times D_h} 为投影矩阵, m\in\{1,\ldots,M\} .

也就是说,多头自注意力是将多个不同参数的自注意力的结果进行拼接,如图:

Transformer

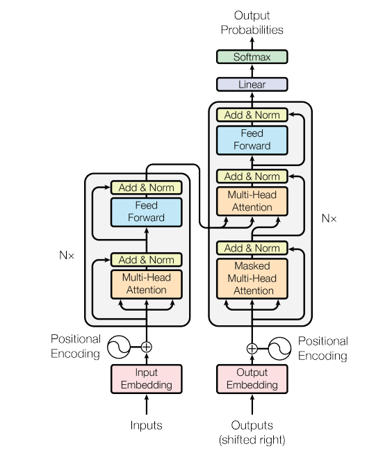
Transformer是2017年Google团队提出的一个基于Mult-Head Attention的Seq2Seq模型,整个网络结构由编码器解码器两部分组成,原文链接Attention Is All you Need.

Transformer的主要结构如下:

上图是来自原文的结构图,左边是N个编码器,右边是N个解码器,Transformer中的N为6,下图是Jay Alammar博客中的简化图:

编码器

Transformer中的编码器部分一共有6个相同的编码器层组成,下面以单个层为例。如下图,每个编码器都有两个子层,即多头自注意力层(Multi-Head Attention)层和逐位置的前馈神经网络(Position-wise Feed-Forward Network)。在每个子层后面都有残差连接(图中的虚线)和层归一化(LayerNorm)操作,二者合起来称为Add&Norm操作。

编码器的输入为序列 \boldsymbol{x}_{1:T} ,输出为 \boldsymbol{H}^{enc}=[\boldsymbol{h}_1^{enc},\ldots,\boldsymbol{h}_T^{env}] ,然后用两个矩阵将 \boldsymbol{H}^{enc} 映射到 \boldsymbol{K}^{enc} \boldsymbol{V}^{enc} 作为键值对供解码器使用:

编码器中的关键步骤:

  1. 位置编码

    由于自注意力模型忽略了序列 \boldsymbol{x}_{1:T} 中每个 \boldsymbol{x}_t 的位置信息(即使句子结构混乱也能得到类似的结果),因此需要在初始的输入序列中加入位置编码来进行修正,对于输入序列 \boldsymbol{x}_{1:T}\in \mathbb{R}^{D\times T} ,令:

    其中 \boldsymbol{e}_{x_t} \in \mathbb{R}^D 是词 x_t 的嵌入向量表示, \boldsymbol{p}_t \in \mathbb{R}^D 是位置 t 的向量表示,即位置编码。位置编码通过下面的公式预定义:

    其中 \boldsymbol{p}_{t,2i} 表示第 t 个位置的编码向量的第 2i 维, D 是编码向量的维度。

    Transformer里的位置编码是没有梯度的,不参与训练,每个位置上的值是固定的。

  1. 层归一化和残差连接(Add&Norm)

    每个子层后都跟着Add&Norm层,包括残差连接层归一化操作:

    其中 \boldsymbol{X} 是来自上个子层的输出, \mbox{LayerNorm} 表示层归一化操作, \mbox{Sublayer} 表示上个子层的函数,即 \mbox{Multi-Head} 或者 \mbox{FNN} .

    Transoformer中的子层和Add&Norm层之间有dropout操作。

  2. 逐位置的前馈神经网络(Position-wise-Feed-Forward Network)

    逐位置的前馈神经网络是一个简单的两层网络,对于序列的每个位置上的向量 \boldsymbol{x}\in\boldsymbol{X}^{(l)} 执行以下操作:

解码器

解码器部分同样由6个相同的层组成,每层都采用自回归的方式生成目标序列,接收来自编码器的输出 \boldsymbol{K}^{enc} \boldsymbol{V}^{enc} ,以及上一层解码器的输出(用来生成查询向量 \boldsymbol{Q} )。同样以单层为例,每层包括三个子层:掩蔽自注意力层(Masked Self-Attention)、Encoder-Decoder注意力层逐位置的前馈神经网络,同样,每个子层后面都有Add&Norm操作,具体结构如图:

解码器中的关键步骤:

  1. 掩蔽自注意力 (Masked Self-Attention)

    t 步时,使用掩蔽自注意力模块对已经生成的前缀序列 \boldsymbol{y}_{0:(t-1)} 进行编码,得到 \boldsymbol{H}^{enc}=[\boldsymbol{h}_1^{enc},\ldots,\boldsymbol{h}_t^{env}] ,使 t 之后的序列不可见。

  2. Encoder-Decoder注意力

    \boldsymbol{h}_t^{dec} 进行线性映射得到 \boldsymbol{q}_t^{dec} ,将 \boldsymbol{q}_t^{dec} 作为查询向量,通过键值对注意力机制,来从输入( \boldsymbol{K}^{enc} \boldsymbol{V}^{enc} )中选取有用的信息。

  3. 逐位置的前馈神经网络

    同编码器的 \mbox{FNN} 网络,用来综合得到所有的信息。

与编码器一致,解码器也包括层归一化、残差连接的操作,其计算方式也相同,这里不再具体介绍。

解码器的解码过程可以参考下图:

然后重复以上步骤,直到句子结束:

解码器初始的输入要有起始符来激活解码器,这里用<s>表示(上图中没体现),起始符是通过右移(shifted right)操作事先给定好的。结束符用p表示。将图中的例子用语言描述:

1
2
3
4
5
6
7
8
9
10
11
12
13
14
15
16
17
18
19
20
21
22
23
24
Step 1
起始输入:起始符<s>+p
中间输入:K、V
最终输出:I

Step 2
起始输入:起始符<s>+'I'+p
中间输入:K、V
最终输出:I am

Step 3
起始输入:起始符<s>+'I'+'am'+p
中间输入:K、V
最终输出:I am a

Step 4
起始输入:起始符<s>+'I'+'am'+'a'+p
中间输入:K、V
最终输出:I am a student

Step 5
起始输入:起始符<s>+'I'+'am'+'a'+'student'+p
中间输入:K、V
最终输出:I am a student <end of sentence>

补充说明:

  1. 关于掩蔽自注意力

    在训练过程中,为了能够一次性完成以上步骤以提高效率,将右移的目标序列(Right-Shifted Output) \boldsymbol{y}_{0:(T-1)} 作为解码器输入, 即在第 t 个位置的输入为 y_{t-1} ,通过掩码(Mask)来阻止每个位置选择后面的输入信息,只能看到 t 之前的解码结果,这种方法就称为掩蔽自注意力(Masked Self-Attention)。例如,一个3*3的矩阵,矩阵的每一行对应于解码的每一步:

    而在测试/预测过程中,解码过程是一步一步计算的。每一步中解码器输出的矩阵取最后一行用来预测下一个词。

  2. 关于右移(Shifted Right)操作

    右移操作是为了在编码器的初始输入中添加起始符<s>,例如,正常的输出序列位置关系:

    1
    2
    3
    4
    0:'I'
    1:'am'
    2:'a'
    3:'student'

    通过右移操作后的输入序列:

    1
    2
    3
    4
    5
    0:<s>
    1:'I'
    2:'am'
    3:'a'
    4:'student'

总结

参考链接[4]的内容,说明了Transformer的优缺点:

优点:

  • Transformer设计足够有创新,其抛弃了在NLP中最根本的RNN或者CNN并且取得了非常不错的效果。
  • Transformer的设计最大的带来性能提升的关键是将任意两个单词的距离是1,这对解决NLP中棘手的长期依赖问题非常有效。
  • Transformer不仅可以应用在NLP的机器翻译领域,还可以应用在其他非NLP领域。
  • Transformer算法并行性很好,符合目前硬件(主要指GPU)环境。

缺点:

  • 粗暴的抛弃RNN和CNN使模型丧失了捕捉局部特征的能力,RNN + CNN + Transformer的结合可能会带来更好的效果。
  • Transformer失去的位置信息在NLP中非常重要,而论文中在特征向量中加入Position Embedding只是一个权宜之计,并没有改变Transformer结构上的固有缺陷。
查看评论